Published:2009/7/22 6:41:00 Author:Jessie | From:SeekIC




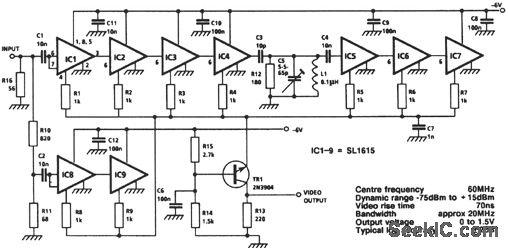
This circuit consists of six log stages (two stages in each dual SL523) and two lift stages, which gives an overall dynamic range of greater than 80 dB. Both the dc level and gain of the video output are adjustable.
Reprinted Url Of This Article:
http://www.seekic.com/circuit_diagram/Electrical_Equipment_Circuit/Wideband_log_amplifier.html
Print this Page | Comments | Reading(3)
Code: