Published:2009/7/5 23:22:00 Author:May | From:SeekIC

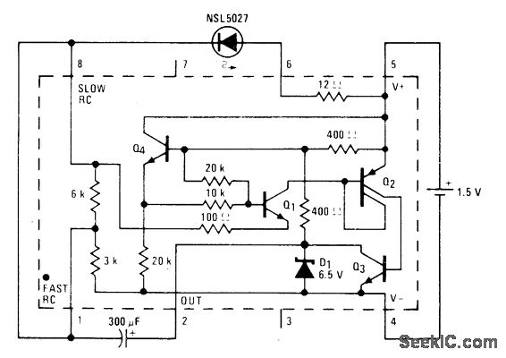
National LM3909 IC operating from 1.5-V battery drives NSL5027 LED in such a way that current is drawn by LED only about 1% of time. External 300-μF capacitor sets flash rate at about 1 Hz.- Linear Applications,Vol.2, National Semiconductor,Santa Clara, CA, 1976, AN-154, p 2.
Reprinted Url Of This Article:
http://www.seekic.com/circuit_diagram/LED_and_Light_Circuit/15_V_LED_FLASHER.html
Print this Page | Comments | Reading(3)
Code: