Published:2011/8/11 22:25:00 Author:Ecco | Keyword: 25W electronic neon | From:SeekIC

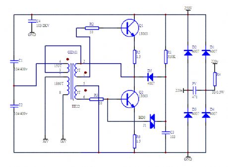
Operating frequency is110KHz; Output voltage is2500V; Input AC 220V; LED tube length is 2 m.
Reprinted Url Of This Article:
http://www.seekic.com/circuit_diagram/LED_and_Light_Circuit/25W_electronic_neon_circuit_diagran.html
Print this Page | Comments | Reading(3)
Code: