Published:2009/7/1 21:26:00 Author:May | From:SeekIC

Reprinted Url Of This Article:
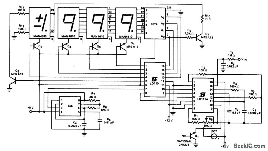
http://www.seekic.com/circuit_diagram/LED_and_Light_Circuit/3_1_2_DIGIT_DVM(±2000_mV)COMMON_ANODE_DISPLAY.html
Print this Page | Comments | Reading(3)
Code: