Published:2009/7/19 23:48:00 Author:Jessie | From:SeekIC


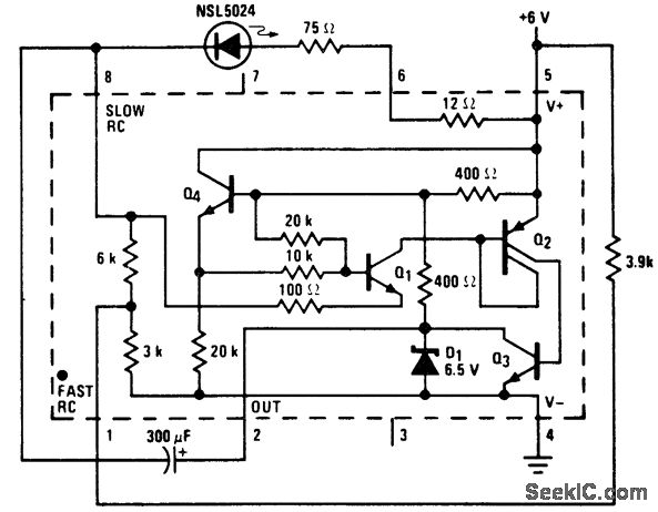
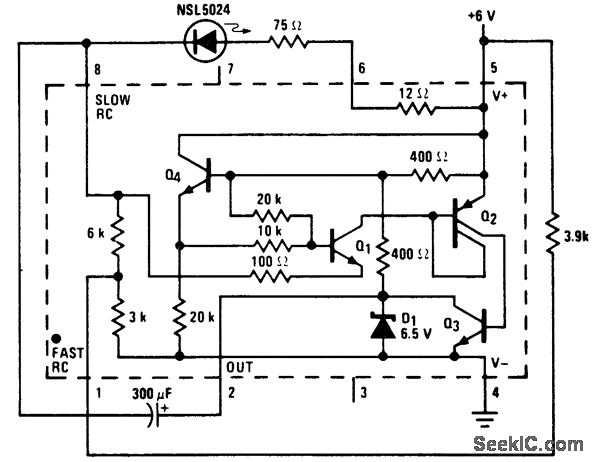
6-volt flasher using an LM3909 chip. Flashing rate is about 1 hertz. Circuitry inside dashed lines is the LM3909 (courtesy National Semiconductor Corporation).
Reprinted Url Of This Article:
http://www.seekic.com/circuit_diagram/LED_and_Light_Circuit/6_volt_flasher_using_an_LM3909_chip.html
Print this Page | Comments | Reading(3)
Code: