Published:2009/7/2 22:25:00 Author:May | From:SeekIC

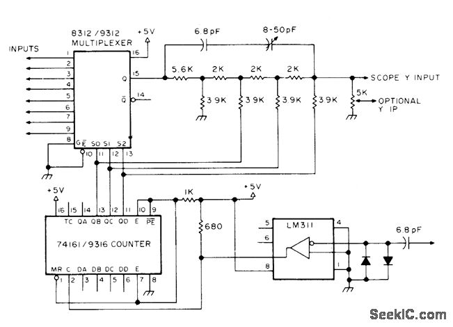
Adapter for standard oscilloscope shows time relationship between pulses at eight different locations in digital circuit, for troubleshooting and isolation of glitches. Almost any general-purpose CRO can be used, but triggered sweep improves usefulness. Multiplexer feeds each input in turn to Y input of CRO, under control of counter. Article covers operation and use of adapter.-R. A.Johnson, Eight Trace Scope Adapter, 73 Magazine, Sept. 1976, p 108-110.
Reprinted Url Of This Article:
http://www.seekic.com/circuit_diagram/LED_and_Light_Circuit/8_TRACE_LOGIC_DISPLAY.html
Print this Page | Comments | Reading(3)
Code: