Published:2009/6/22 23:07:00 Author:May | From:SeekIC

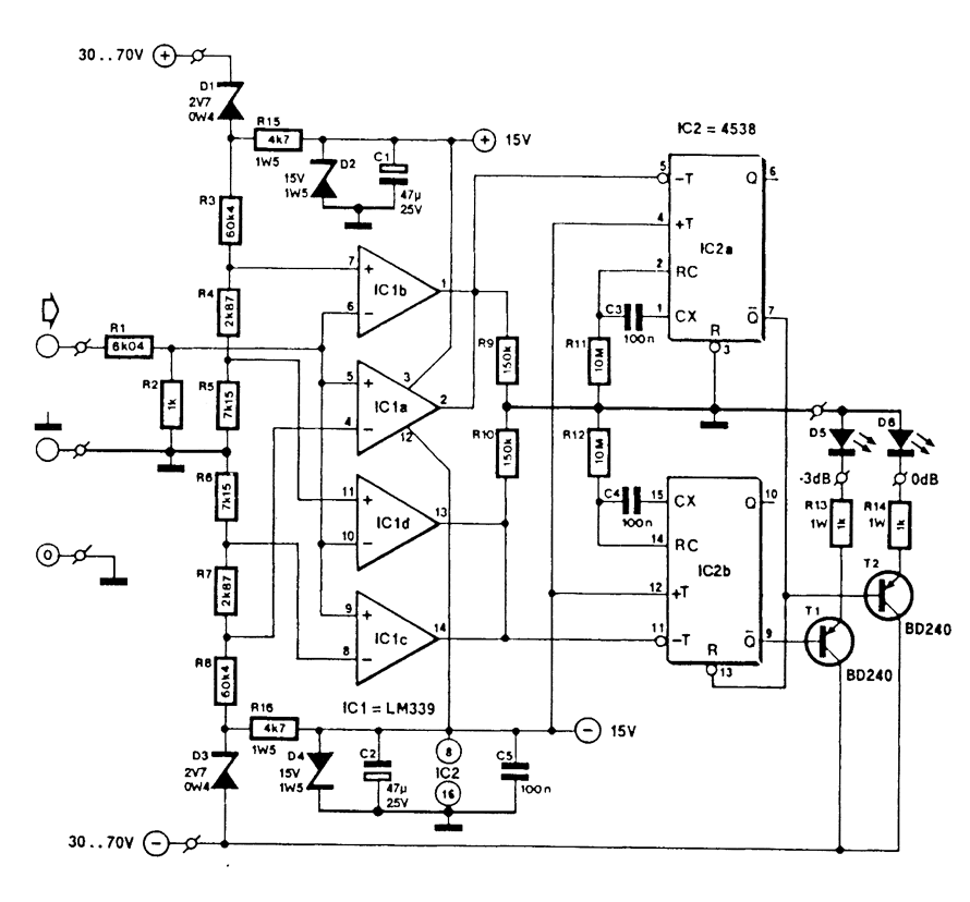
This circuit was used with an audio power amplifier to detect the point at which output is -3 dB from maximum, indicated by LED D5, and at clipping, shown by LED D6. The indicator can be used with any amplifier operating from a ±30 to ±70V symmetrical supply.
Reprinted Url Of This Article:
http://www.seekic.com/circuit_diagram/LED_and_Light_Circuit/AF_DRIVE_INDICATOR.html
Print this Page | Comments | Reading(3)
Code: