© 2008-2012 SeekIC.com Corp.All Rights Reserved.
Published:2013/8/26 1:15:00 Author:lynne | Keyword: Adaptive Lighting System for Automobiles | From:SeekIC

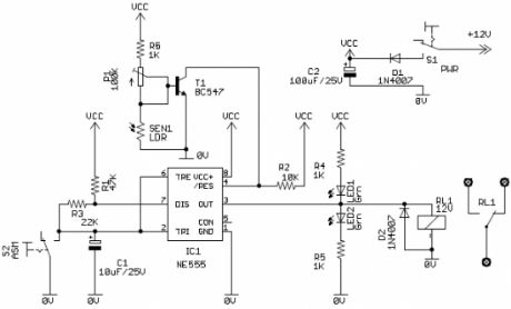
When a vehicle is driven on the highway at night, it is required that light beam should be of high density and should illuminate the road at a distance sufficiently ahead. However, when a vehicle coming in the opposite direction approaches the vehicle with a high-beam headlight, driver of that vehicle will experience a glare, which may blind him. This dazzle effect is one of the major problems faced by a driver in night driving. To avoid this impermanent blindness, a separate filament is usually fitted in the “dual-filament” headlight bulb in a position such that light beam from this second filament is deflected both down and sideways so that the driver of the oncoming car is not blinded. In practice, one mechanical dimmer switch is used by the driver to manually select high (bright) or low (dim) headlight beam. However, this is an awkward task for the driver especially during peak traffics.
Prominent Features:
12V automobile battery powered automatic switching circuit with negligible current consumption in standby mode
Reliable and weatherproof light sensor module (Cds photocell)
Independent variable control to set the “light detection sensitivity to avoid false triggering caused by the influence of other light sources like streetlights
Optional selector switch for “Automatic Signaling Mode” (ASM). In this mode, dim/bright control of headlight is in pulsed, i.e. headlight automatically changes to dim level from bright level and vice versa in a rhythmic style (like a signal to the other motorists) when light from the front coming vehicle is detected by the light sensor module
“Energy Saving Mode” – If the circuit is in active state, by default, headlights automatically goes off when the vehicle enters in a well-lighted area.
Reprinted Url Of This Article:
http://www.seekic.com/circuit_diagram/LED_and_Light_Circuit/Adaptive_Lighting_System_for_Automobiles.html
Print this Page | Comments | Reading(3)
Response in 12 hours
© 2008-2012 SeekIC.com Corp.All Rights Reserved.
Code: