© 2008-2012 SeekIC.com Corp.All Rights Reserved.
Published:2012/9/18 21:34:00 Author:Ecco | Keyword: Automatic Light Switch, PhotoTransistor | From:SeekIC

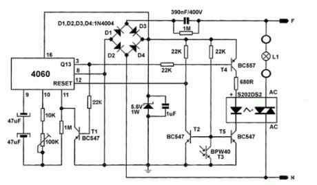
This is an automatic light switch circuit that turns ON a light bulb in absence of light. The IC 4060 works as an oscillator and generates a signal that is applied to the base of T4 transistor. Phototransistor T3 BPW40 is in conduction when light is present and it keeps the T5 transistor’s base at ground potential.When light goes out and it doesn’t reaches the phototransistor, it gets in insulation. T3 reaches positive potential through 22kohm. T4 and T5 both gets in conductance. The oscillator signal reaches the optic coupler and then turns on the lamp.
2 Responses to “Automatic Light Switch with PhotoTransistor”
Reprinted Url Of This Article:
http://www.seekic.com/circuit_diagram/LED_and_Light_Circuit/Automatic_Light_Switch_with_PhotoTransistor.html
Print this Page | Comments | Reading(3)
Response in 12 hours
© 2008-2012 SeekIC.com Corp.All Rights Reserved.
Code: