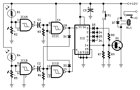
Published:2012/12/25 21:09:00 Author:muriel | Keyword: Bidirectional Photoelectric System | From:SeekIC

Reprinted Url Of This Article:
http://www.seekic.com/circuit_diagram/LED_and_Light_Circuit/Bidirectional_Photoelectric_System.html
Print this Page | Comments | Reading(3)
Code: