Published:2009/7/9 4:48:00 Author:May | From:SeekIC


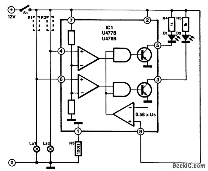
This circuit is for the purpose of monitoring automotive lighting. Two special ICs are available from Telefunken that are designed to measure the current through a light bulb. In practice, detecting whether a current flows through a bulb or not is a most suitable way of determining whether the bulb still works.
If a small resistance is connected in series with a bulb, a small voltage drop will develop across it when the bulb lights (R1 and R2 in the diagram). Each IC can cope with only two bulbs, so three or four ICs are needed per car. The junction of the bulb and resistor is connected to one of the inputs (pin 4 or pin 6) of the IC. The potential across the resistor is compared in the IC with an internal reference voltage. Depend-ing on which of the tWo ICs is used, the voltage drop must be about 16 mV (U477B) or 100 mV (U478B). This voltage drop is so small that it will not affect the brightness of the relevant bulb.
The value of the series resistor is determined quite easily. If, for instance, it is in series with the brake light (normally 21 W), the current through the bulb, assuming that the vehicle has a 12-V battery, is 21÷12=1.75 A. The resistance must then be of 16÷1.75=9 mΩ (U477B) or 100÷1.75=57 mΩ (U478B).
These resistors can be made from a length of resistance wire (available from most electrical retailers).Failing that, standard circuit wire of 0.7 mm diameter can be used. This has a specific resistance of about 100 mΩ per meter. However, in most cars, the existing wiring will have sufficient resistance to serve as series resistor.
LEDs can be connected to the outputs of the IC (pins 3 and 5). These will only light if the relevant car light fails to work properly.
Reprinted Url Of This Article:
http://www.seekic.com/circuit_diagram/LED_and_Light_Circuit/CAR_LIGHTS_MONITOR.html
Print this Page | Comments | Reading(3)
Code: