Published:2009/7/13 4:28:00 Author:May | From:SeekIC

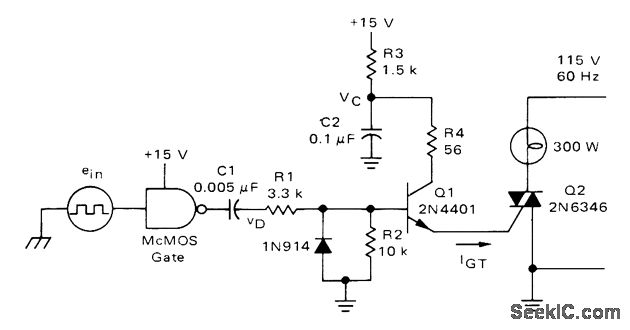
Storage capacitor C2 in interface transistor circuit for typical CMOS gate charges to full +15 V supply voltage in time determined by R3 and C2, after which al is fired by positive-going differentiated pulse derived from input square wave. C2 then dumps its charge through R4 and C1, to fire triac C2 and energize AC load. For maximum load power, triac should be fired early in conduction angle. With 1-kHz input square wave, output power is over 98% of maximum possible.-A. Pshaenich, Interface Techniques Between Industrial Logic and Power Devices, Motorola, Phoenix, AZ, 1975, AN-712A, p 13.
Reprinted Url Of This Article:
http://www.seekic.com/circuit_diagram/LED_and_Light_Circuit/CMOS_LOGIC_CONTROL_OF_300_W_LAMP.html
Print this Page | Comments | Reading(3)
Code: