Published:2011/8/10 2:29:00 Author:Ecco | Keyword: Chicken farm, automatic filling light | From:SeekIC

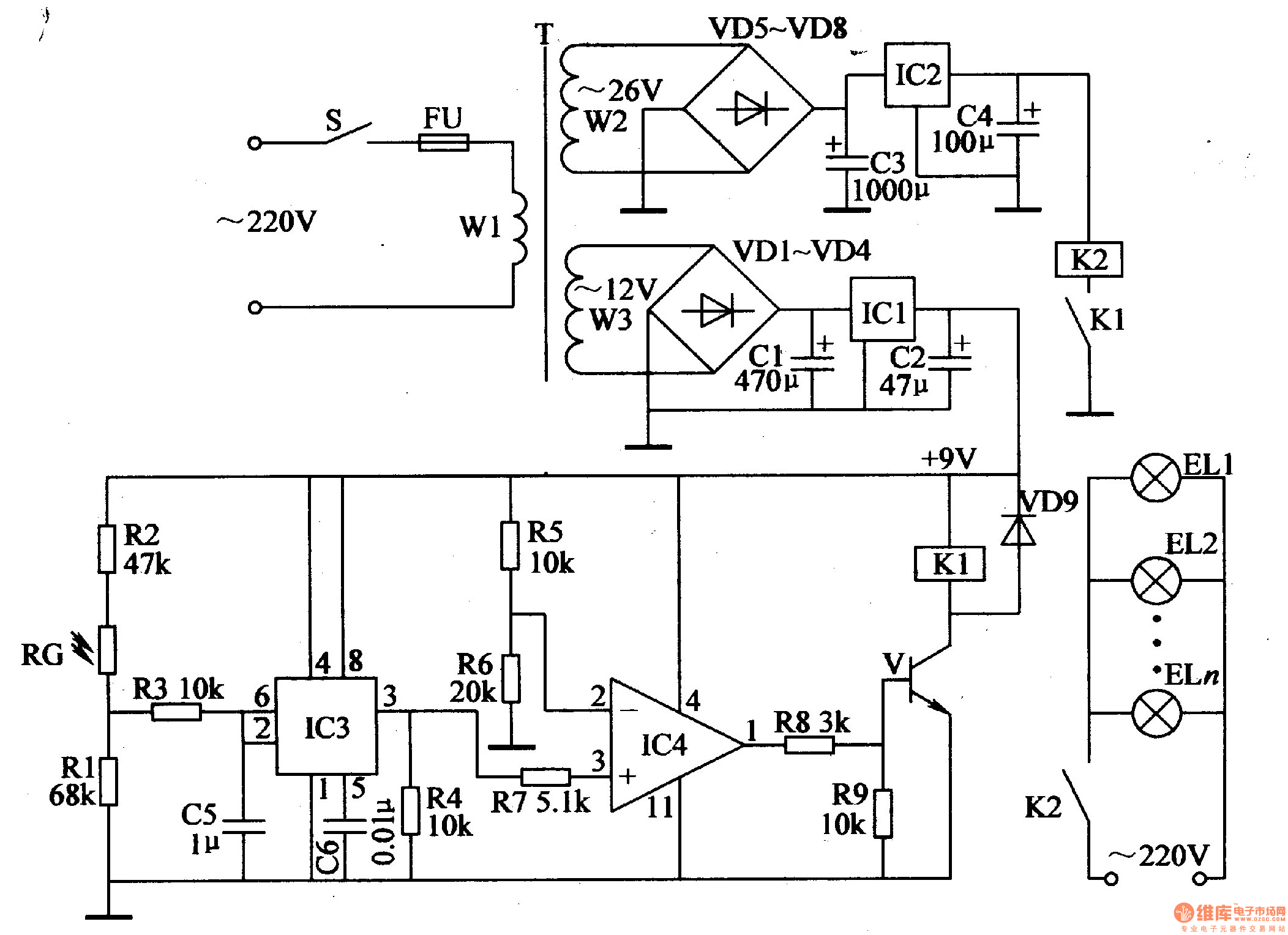
The chicken farm automatic filling light is composed of the power supply circuit, light control circuit, driver control circuit and lighting circuit, and it is shown as the Figure 4-8. Power supply circuit consists of the power switch S, fuse FU, power transformer T, rectifier diodes VDl-VD8, filter capacitors Cl-C4 and three-terminal voltage regulator integrated circuits ICl, lC2. Light control circuit by the photosensitive resistor RG, resistors Rl-R3, capacitor C5, C6 and time-base integrated circuit IC3. Drive control circuit consists of the resistors R4-R9, operational amplifier integrated circuit IC4, diode VDg, transistor V and relay Kl.
Reprinted Url Of This Article:
http://www.seekic.com/circuit_diagram/LED_and_Light_Circuit/Chicken_farm_automatic_filling_light_1.html
Print this Page | Comments | Reading(3)
Code: