Published:2012/10/8 22:25:00 Author:Ecco | Keyword: Christmas lights , optocoupler | From:SeekIC

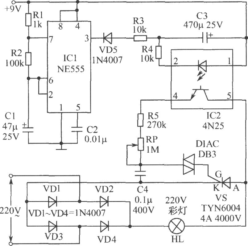
When the power is turned on, the lantern HL is brighter gradually; when it is brightest, it will be darken automatically; if it is darkest, it will be automatically gradually brighter. The whole process is smooth. Lantern HL's luminance change depends on the charging and discharging of the capacitor C3. When the pin 3 of IC1 (NE555) outputs high, capacitor C3 begins to discharge, and the brightness of the lantern HL begins to decline by IC2 (CN25) optical isolation. IC1 here is set astable oscillator, of which frequency is determined by R1, R2 and C1.
Reprinted Url Of This Article:
http://www.seekic.com/circuit_diagram/LED_and_Light_Circuit/Christmas_lights_circuit_with_optocoupler.html
Print this Page | Comments | Reading(3)
Code: