Published:2009/6/16 23:58:00 Author:May | From:SeekIC

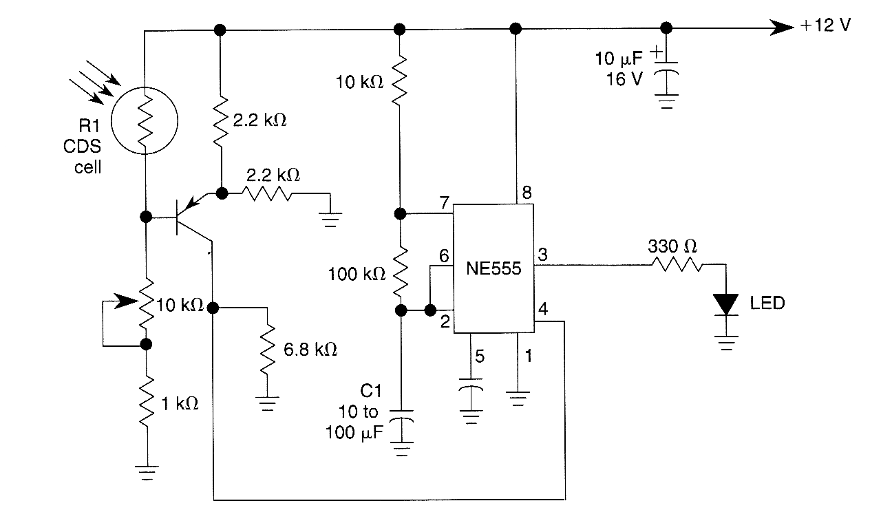
This circuit can be used as a small beacon or marker light, amd toys or novelty items. R1 is an LDR that has≥10 kΩ dark-resistance, or a CDS photocell. C1 determines the flash rate.
Reprinted Url Of This Article:
http://www.seekic.com/circuit_diagram/LED_and_Light_Circuit/Dark-Activated_LED_Flasher.html
Print this Page | Comments | Reading(3)
Code: