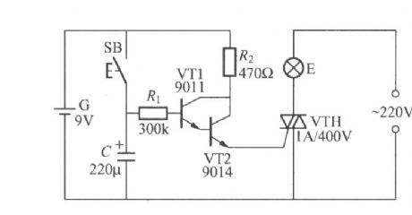
Published:2011/4/15 22:30:00 Author:Nicole | Keyword: delay light, battery | From:SeekIC

Reprinted Url Of This Article:
http://www.seekic.com/circuit_diagram/LED_and_Light_Circuit/Delay_light_circuit_with_battery.html
Print this Page | Comments | Reading(3)
Code: