Published:2009/7/9 5:18:00 Author:May | From:SeekIC

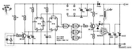
This electronic ignition circuit is intended to be inserted into a car's conventional ignition system. In effect, it replaces the original 12-V switching circuit in the primary winding of the coil by one generating more than 100 V. It thereby converts a current circuit, which is upset by lead and stray resistance, into a voltage circuit that is much more efficient.
The pulses emanating from the contact breaker, shown at the extreme lower left-hand side of the dia-sram, are applied to transistor T1 and subsequently differentiated by R3/C1. This causes a negligible igni-tion delay. The current through the contact-breaker points is determined by the value of R1. This value has been chosen to ensure that the points remain clean.
Transistor T1 is followed by two monostables, IC1A and IC1B, which are both triggered by the output pulses of T1. However, whereas IC1A is triggered by the trailing edge, IC1B is triggered by the leading edge.
Monostable IC1A passes a pulse of about 1.5 ms (determined by R4/C2) to NAND gate IC2A. This gate switches off high-voltage Darlington T3 via gates IC2B, IC2C and IC2D, and driver T2, for the dura-tion of the pulse. Gate IC2 ensures that T3 is switched on only when the engine is running, to prevent a current of some amperes flowing through the ignition coil.
As long as pulses emanate from the contact breaker, ICIB is triggered and its Q output remains logic high. The mono time of this stage is about 1 s and is determined by R5/C3.
Darlington T3 is switched on via T2 and IC2A through IC2D as long as IC1A does not pass an ignition pulse. When the engine is not running, the Q output of IC2B goes low after 1 s and this causes T2 and T3 to be switched off. The two series-connected 180-V zener diodes protect the collector of the BU932R against too high of a voltage. The Darlington must be fitted on a suitable heatsink.
Reprinted Url Of This Article:
http://www.seekic.com/circuit_diagram/LED_and_Light_Circuit/ELECTRONIC_IGNITION.html
Print this Page | Comments | Reading(3)
Code: