Published:2009/7/6 3:46:00 Author:May | From:SeekIC

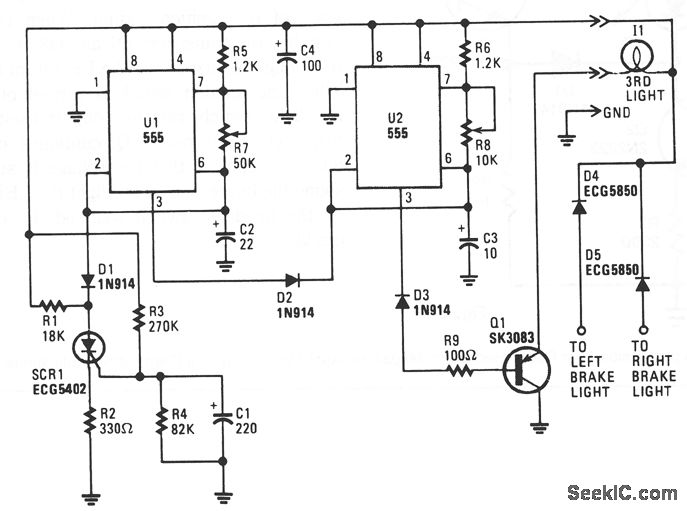
When power is first applied, three things happen: light-driving transistor Q1 is switched on due to a low output from U2 pin 3; timer U1 begins its tinting cycle, with the output, pin 3, becoming high, inhibiting U2's trigger, pin 2, via D2; and charge current begins to move through R3 and R4 to C1.
When U1's output becomes low, the inhibiting bias on U2 pin 2 is removed, so U2 begins to oscillate, flashing the third light via Q1, at a rate determined by R8, R6, and C3. That oscillation continues until the gate-threshold voltage of SCR1 is reached, causing it to fire and pull U1's trigger, pin 2,low.
With its trigger low, U1's output is forced high, disabling U2's triggering. With triggering inhibited, U2's output switches to a low state, which makes Q1 conduct, turning on I1 until the brakes are released.Of course, removing power from the circuit resets SCR1, but the rc network consisting of R4 and C1 will not discharge immediately and will trigger SCR1 earlier. So, frequent brake use means fewer flashes.
Reprinted Url Of This Article:
http://www.seekic.com/circuit_diagram/LED_and_Light_Circuit/FLASHING_THIRD_BRAKE_LIGHT.html
Print this Page | Comments | Reading(3)
Code: