Published:2009/7/8 5:19:00 Author:May | From:SeekIC


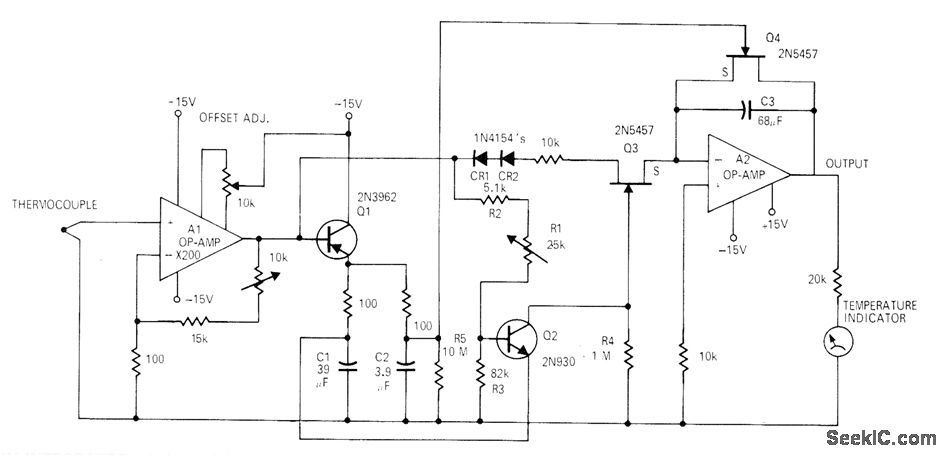
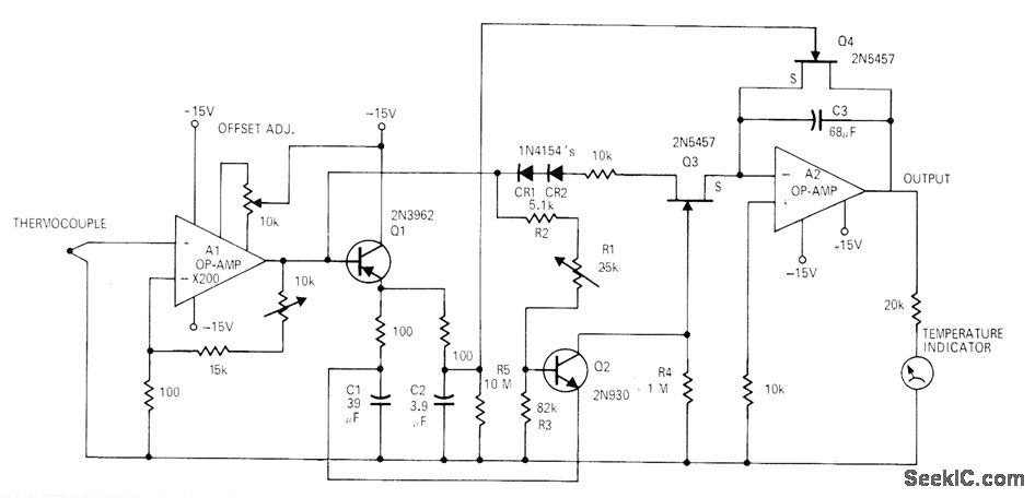
Pulses of heat energy applied to solder preforms by tips of pulsed soldering machine are metered by integrate/hold-to-indicate circuit using thermocouple as input sensor. Temperature derived from area under time/temperature curve is indicated momentarily on output meter, as guide for operator when size of solder preform is changed.Article describes operation of circuit in detail and gives timing diagram.—C Brogado,Heat-Energy Pulse Measured and Displayed,EDN Magazine,Sept,15,1970,p 61-62.
Reprinted Url Of This Article:
http://www.seekic.com/circuit_diagram/LED_and_Light_Circuit/HEAT_ENERGY_INTEGRATOR.html
Print this Page | Comments | Reading(3)
Code: