Published:2009/7/17 1:41:00 Author:Jessie | From:SeekIC

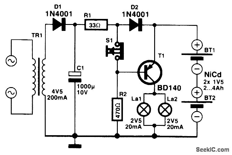
This low-cost circuit charges two nickel-cadmium cells to provide a standby power supply for a two-lamp emergency light, which is automatically switched on in the event of a power failure. Diode D1 and smoothing capacitor C1 form a conventional single-phase rectifier circuit with an output voltage of about 6 V. This voltage is used to continuously charge two series-connected NiCd batteries with a current of 80 to 100 mA, which flows via R1 and D2. At this rate, a 2-Ah (ampere-hour) NiCd battery can be safely charged for extensive periods. The voltage drop across D2 reverse-biases the base-emitter junction of PNP transistor T1. Consequently, the transistor is turned off, and the lamps connected, to its collector do not light. When a power outage occurs, T1 is supplied with base current (from the batteries) via R2, whereupon the miniature lamps are turndd on. As soon as the power is restored, T1 is switched off again, and the batteries are charged again via RI and D2.
Reprinted Url Of This Article:
http://www.seekic.com/circuit_diagram/LED_and_Light_Circuit/INEXPENSIVE_EMERGENCY_LIGHT.html
Print this Page | Comments | Reading(3)
Code: