Published:2011/5/2 4:08:00 Author:Robert | Keyword: Infrared Delay, Lighting Switch | From:SeekIC

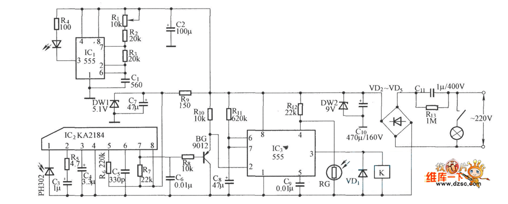
Infrared Delay Lighting Switch Circuit is shown below:
Reprinted Url Of This Article:
http://www.seekic.com/circuit_diagram/LED_and_Light_Circuit/Infrared_Delay_Lighting_Switch_Circuit.html
Print this Page | Comments | Reading(3)
Code: