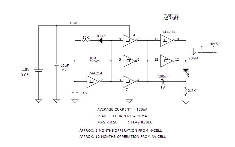
Published:2012/10/29 1:13:00 Author:muriel | Keyword: LED FLASHER, 1.5 VOLTS | From:SeekIC

Reprinted Url Of This Article:
http://www.seekic.com/circuit_diagram/LED_and_Light_Circuit/LED_FLASHER_NEEDS_ONLY_15_VOLTS.html
Print this Page | Comments | Reading(3)
Code: