Published:2009/6/22 22:56:00 Author:May | From:SeekIC

Reprinted Url Of This Article:
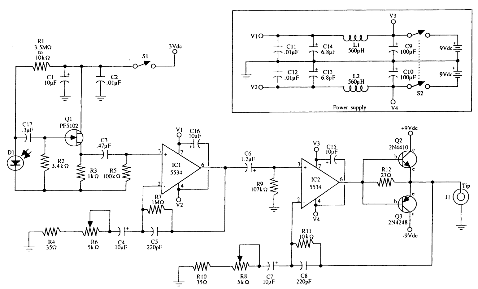
http://www.seekic.com/circuit_diagram/LED_and_Light_Circuit/LED_LIGHTWAVE_RECEIVER.html
Print this Page | Comments | Reading(3)
Code: