Published:2009/7/1 2:05:00 Author:May | From:SeekIC

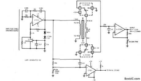
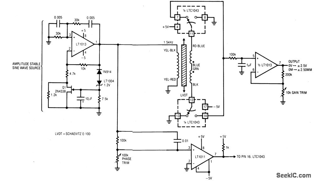
A1 and its associated components furnish an amplitude stable she wave source. A1's positive feedback path is a Wein bridge, tuned for 1.5 kHz, Q1, the LT1004 reference, and additional components in Al's negative loop unity-gain stabilize the amplifier. A1's output an amplitude stable sine wave, drives the LVDT. C1 detects zero crossings and feeds the LTC1043 clock pin. A speed-up network at C1's input compensates LVDT phase shift, synchronizing the LTC1043's clock to the transformer's output zero crossings. The LTC1043 alternately connects each end of the transformer to ground, resulting in positive half-wave rectification at pins 7 and 14. These points are summed at a low-pass filter which feeds A2. A2 furnishes gain scaling and the circuit's output.The LTC1043's synchronized clocking means the information presented to the low-pass filter is amplitude and phase sensitive. The circuit output indicates how far the core is from center and on which side. To calibrate this circuit, center the LVDT core in the transformer and adjust the phase trim for 0 V output. Next, move the core to either extreme position and set the gain trim for 2.50 V output.
Reprinted Url Of This Article:
http://www.seekic.com/circuit_diagram/LED_and_Light_Circuit/LINEAR_VARIABLE_DIFFERENTIAL_TRANSFORMER_SIGNAL_CONDITIONER.html
Print this Page | Comments | Reading(3)
Code: