© 2008-2012 SeekIC.com Corp.All Rights Reserved.
Published:2009/7/15 4:24:00 Author:Jessie | From:SeekIC

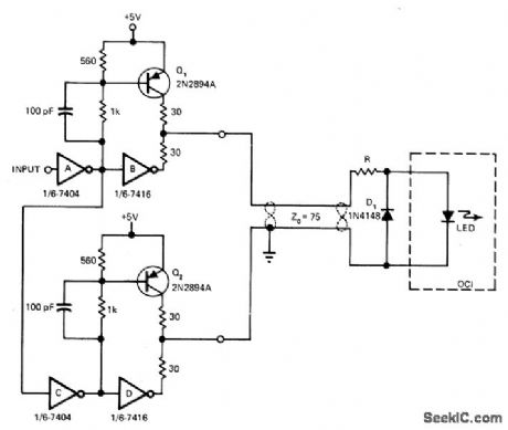
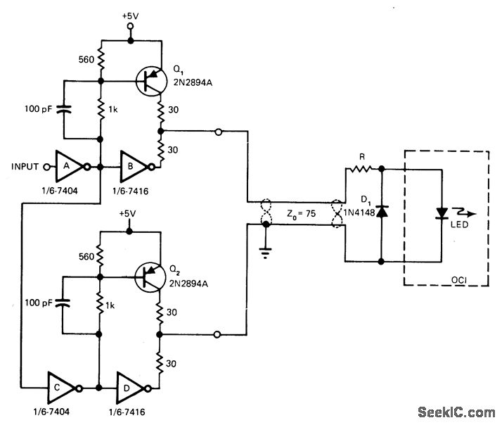
Single-ended input is converted to balanced differential drive for feeding 75-ohm transmission line terminated by LED serving as input for optically coupled line receiver. Logic 1 input is inverted to logic 0 by inverter A, turning on a, and turning off out-put of gate B. At same time, output of inverter A is logic 1, which inhibits turn-on of Q1 and makes output of inverter D go low. Thus, logic 1 input means that current is sourced into line and LED by Q1 then sunk by output of D. Similarly, logic 0 input results in current being sourced into line by Q2 and sunk by inverter B, making diode D1 conduct and turn off LED of OCI receiver. -K. Erickson, Line Driver Is Compatible with OCI Line Receiver, EDN Magazine, Oct. 5, 1976, p 106.
Reprinted Url Of This Article:
http://www.seekic.com/circuit_diagram/LED_and_Light_Circuit/LINE_DRIVER_FOR_LED.html
Print this Page | Comments | Reading(3)
Response in 12 hours
© 2008-2012 SeekIC.com Corp.All Rights Reserved.
Code: