Published:2011/9/6 4:29:00 Author:Lucas | Keyword: high-power white LED, driver | From:SeekIC

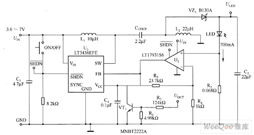
The SEPIC power white LED driver circuit with wide input voltage composed of LT3436EFE is shown as the figure, and in the wide input voltage range (3.6 ~ 7V), it can provide 700mA driver current for the LuxeonV series of white LEDs. Converter's output voltage is 6.8V, which is the LED (Model LXHL-LW6C)'s forward voltage. U1 is the high-efficient, 3A thermally enhanced LT3436EFE on-board power switch, which can simplify the regulator design and layout. It also gives the white LED driver sufficient current without overheating. U2 is the LTl7931S6 op amp with SOT-2 package.
Reprinted Url Of This Article:
http://www.seekic.com/circuit_diagram/LED_and_Light_Circuit/LT3436EFE_high_power_white_LED_driver_circuit_diagram.html
Print this Page | Comments | Reading(3)
Code: