Published:2009/7/9 5:30:00 Author:May | From:SeekIC

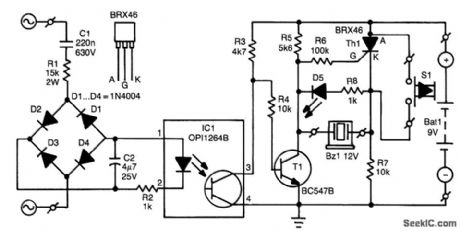
When the mains voltage is present at the input terminals, the transistor in the optocoupler is on, T1 is off, and silicon-controlled rectifier Th1 is in the conducting state. Because both terminals of the piezoelec-tric buzzer are then at the same potential, the buzzer is inactive. If the mains voltage drops out, transistor T1 conducts and causes one of the terminals of the buzzer to be connected to earth; the thyristor remains in the conducting state. In this situation, a large enough potential difference is across both the buzzer and D5 to cause these elements to indicate the mains failure-both audibly and visibly.
When the mains is restored, the circuit returns to its original state. A touch on the reset button then interrupts the current through the SCR so that the thyristor goes into the blocking state, and the other terminal of the buzzer is connected to ground.
The unit is powered by a 9-V battery and draws a quiescent current of 1.7-2.5 mA. It is important for the enclosure to be well-insulated.
If by accident the circuit to the optocoupler and R2 is broken, electrolytic capacitor C2 might be dam-aged because it will be charged well above its 25-V rating. Secondly, where a plug is used for the mains connection, it is advisable to solder a 1-MΩ resistor across C1 so that this capacitor does not retain its charge after the plug is removed from the mains socket.
Reprinted Url Of This Article:
http://www.seekic.com/circuit_diagram/LED_and_Light_Circuit/MAINS_FAILURE_INDICATOR.html
Print this Page | Comments | Reading(3)
Code: