Published:2011/9/12 19:58:00 Author:Lucas | Keyword: high-power, white LED driver | From:SeekIC

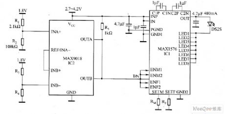
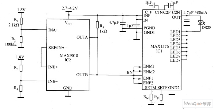
The circuit includes the charge pump regulator (IC1) which is suitable for camera flash applications, and the device can provide current regulation for 8 white LEDs. The LED1 ~ LED8 connected in parallel can provide 480mA current for a single IW, LUXE * tar high-power white LED module. When open drain input (ENM1/ENM2 or ENF1/ENF2) is pulled to ground, IC1 gets into shutdown mode. The circuit uses a thermistor (R2) and dual open-drain comparator (IC2) with internal reference to constitute a compact space and very low-cost thermal shutdown circuit.
Reprinted Url Of This Article:
http://www.seekic.com/circuit_diagram/LED_and_Light_Circuit/MAX1576_high_power_white_LED_driver_circuit_diagram.html
Print this Page | Comments | Reading(3)
Code: