Published:2011/8/16 20:41:00 Author: | Keyword: White LED driver | From:SeekIC

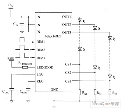
MAX16823's main technical characteristics are as follow. ① 5.5 ~ 40V operating voltage range. ② adjustable constant output current (5 ~ 70mA, it uses external BJT to reach 2A). ③ ± 5% output current accuracy. ④ white LED open detection. ⑤ 3 separate high-pressure DIM inputs. ⑥ Built-in 3-channel, low dropout (maximum value is 0.7V) and adjusting components. ⑦ undervoltage lockout function(output short-circuit protection and thermal shutdown). ⑧it contains 3.4V regulator to provide 4mA current. ⑨ low 203mV precision current-sense reference.
Reprinted Url Of This Article:
http://www.seekic.com/circuit_diagram/LED_and_Light_Circuit/MAX16823_White_LED_driver_circuit_diagram.html
Print this Page | Comments | Reading(3)
Code: