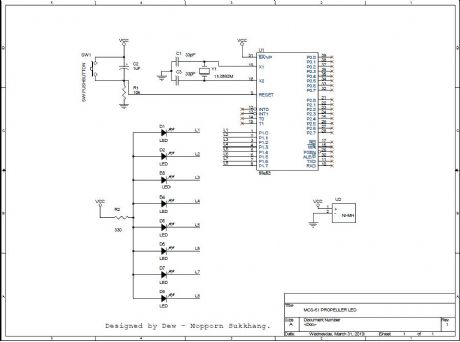
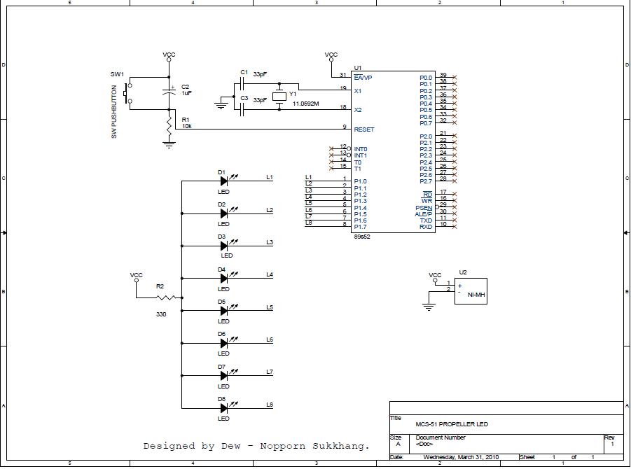
Published:2013/1/28 0:09:00 Author:muriel | Keyword: MCS-51, PROPELLER LED | From:SeekIC

Reprinted Url Of This Article:
http://www.seekic.com/circuit_diagram/LED_and_Light_Circuit/MCS_51_PROPELLER_LED.html
Print this Page | Comments | Reading(3)
Code: