Published:2009/7/10 4:47:00 Author:May | From:SeekIC

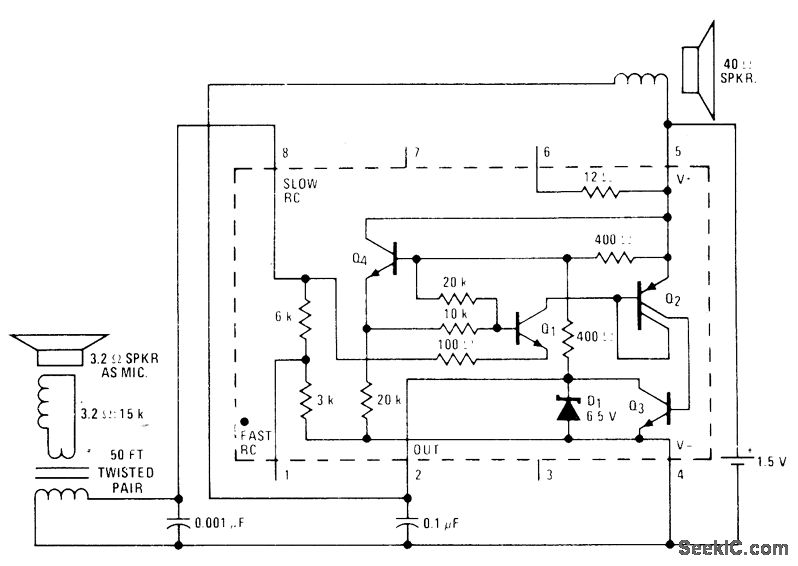
National LM3909 IC operating from single 1.5-V cell serves as low-power one-way intercom suitable for listening-in on child's room and meeting other room-to-room communication needs. Battery drain is only about 15 mA. Person speaking directly into 3.2-ohm loudspeaker used as microphone delivers full 1.4 V P-P signal to 40-ohm loudspeaker at listening location.- Linear Applications, Vol. 2, National Semiconductor, Santa Clara, CA, 1976, AN-154, p 9.
Reprinted Url Of This Article:
http://www.seekic.com/circuit_diagram/LED_and_Light_Circuit/MICROPOWER_ONE_WAY_INTERCOM_.html
Print this Page | Comments | Reading(3)
Code: