Published:2009/6/19 3:56:00 Author:May | From:SeekIC

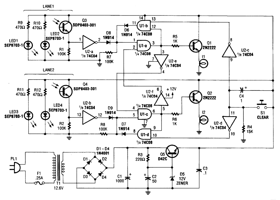
This derby-winner inc!icator uses infrared emitters and sensors to detect a car crossing the fintsh line. The first car to finish locks out the data from the second car, and the system can be reset by pressing S1.
Reprinted Url Of This Article:
http://www.seekic.com/circuit_diagram/LED_and_Light_Circuit/MODEL_OAR_DERBY_WINNER_INDICATOR.html
Print this Page | Comments | Reading(3)
Code: