Published:2009/6/23 4:27:00 Author:May | From:SeekIC

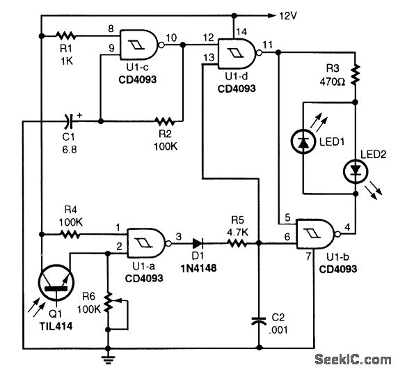
Gate U1-c is set up as an oscillator whose frequency is determined by C1 and R1. Gates U1-b and U1-d are set up as an RS flip-flop that is gated on by U1-a. Gate U1-a in conjunction with Q1 operates as the control gate for the flip-flop. Components D1, C2, and lR5 act as a delay circuit to compensate for anylight getting throughthe gaps between cars as theypass over the phototransistors. The light-emitting diodes are connected so that they operate alternately, depending on the outputs of U1-d and U1-b.Basically, R6 is adjusted so that ambient room-light striking Q1(and any other phototransistors connected in series)keeps the output of U1-a at pin 3 low. When a car passes over the phototransis-tor, which is installed between ties in the track, pin 3 goes high, allowing a high to be placed on pins 5 and 13. That allows the high output of UI-c at pin 10 to enable pin 12, which in turn allows pin 11 to go low. That makes a complete path for LED2 to operate. When pin 10 goes low, pin 11 goes high.That makes pin 5 high, and thus, enables pin 4 to go low and completes the circuit for LED1. That alternates the LEDs, which are installed in a railroad-crossing signal.
Reprinted Url Of This Article:
http://www.seekic.com/circuit_diagram/LED_and_Light_Circuit/MODEL_RAILROAD_CROSSING_FLASHER.html
Print this Page | Comments | Reading(3)
Code: