Published:2009/7/17 3:34:00 Author:Jessie | From:SeekIC

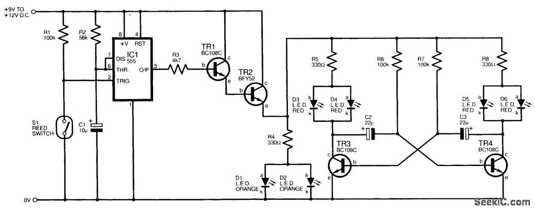
The circuit is for use on model railway layouts and approximates the flashing light signals used at level crossings. It is operated by a reed switch (S1) embedded in the track, which is closed by a magnet on the underside of a passing train. This triggers the monostable timer IC1, which powers a Darlington transistor pair (TR1 and TR2). Diodes D1 and D2 (orange) illuminate, and also TR3 and TR4, connected as an astable, cause the red LEDs D3 to D6 to flash alternately for about 6 s, long enough for the train to pass. One set of LEDs is used on each side of the level crossing, for added realism. For 00 scale, 3-mm LEDs are best.
Reprinted Url Of This Article:
http://www.seekic.com/circuit_diagram/LED_and_Light_Circuit/MODEL_RAILWAY_CROSSING_LIGHTS.html
Print this Page | Comments | Reading(3)
Code: