Published:2009/7/13 11:44:00 Author:May | From:SeekIC

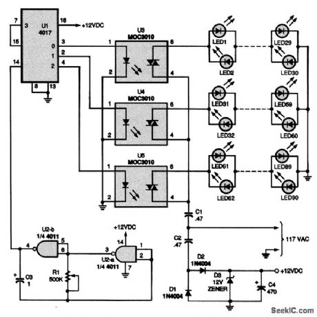
This circuit offers up to 10 strings of LEDs that turn on one row at a time in a sequential manner; for the sake of space and simplicity, only three strings are shown. The LED pairs could be all one color, mixed red and green, or any combination of colors. C2, C4, and D1 to D3 make up a 12-Vdc power supply for the five ICs. Two gates of a 4011 quad two-input NAND gate, U2-a and U2-b, are connected in a low-frequency oscillator circuit. Resistor R1 controls the oscillator's frequency.The oscillator supplies a clock output to U1, a 4017 decade counter/divider, which operates as a counter that can be programmed to count from 0 to 9. With each clock pulse, the 4017 makes a single step up in count from 0. The first output, at pin 3, supplies voltage to the LED in U3, a 3010 optocoupler, turning on the IC's triac and lighting the first string of LEDs. The next clock pulse steps the 4017 to the next output, at pin 2, and repeats the sequence for that string. As each new lightstring turns on, the preceding string turns off, giving the effect of a climbing string of lights. Changing the setting of R1 will change the rate at which the strings turn on and off. If you want to add additional light strings beyond what is shownin the figure, simply duplicate the circuitry for the light strings as shown and connect to the appropriate output of the 4017, U1. You will also have to connect the first unused output to pin 15. If you use the maximum of 10 strings, pin 15 should be connected to ground.
Reprinted Url Of This Article:
http://www.seekic.com/circuit_diagram/LED_and_Light_Circuit/MULTIPLE_FLASHING_LED_LIGHT_STRING.html
Print this Page | Comments | Reading(3)
Code: