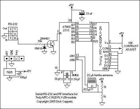
Published:2013/1/22 20:47:00 Author:muriel | Keyword: Minimum Mass , Wireless , LCD Displays | From:SeekIC

Reprinted Url Of This Article:
http://www.seekic.com/circuit_diagram/LED_and_Light_Circuit/Minimum_Mass_Wireless_LCD_Displays.html
Print this Page | Comments | Reading(3)
Code: