Published:2009/6/17 20:42:00 Author:May | From:SeekIC

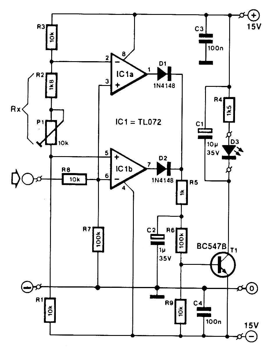
Two op amps are used as comparators to indi-cate excessive magnitude of an AP signal, either positive or negative, even if the signal is asymmet-rical. P1 sets the reference voltage for both op amps. This circuit is useful for audio-amplifier and op-amp circuits using split power supplies.
Reprinted Url Of This Article:
http://www.seekic.com/circuit_diagram/LED_and_Light_Circuit/OVERLOAD_INDICATOR.html
Print this Page | Comments | Reading(3)
Code: