Published:2009/7/13 3:16:00 Author:May | From:SeekIC

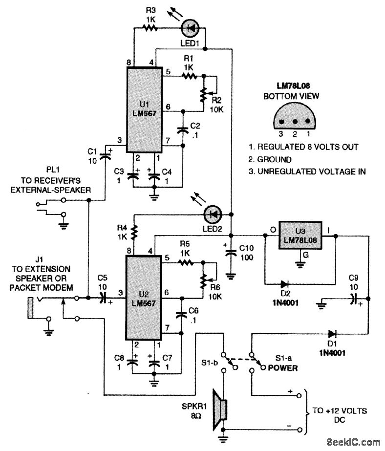
The tuning indicator is simply two identical tone decoders adjusted to different frequencies that share a power supply. When a decoder receives a signal of the right frequency, it lights its LED. Simply tune the circuit so that both LEDs illuminate.
Reprinted Url Of This Article:
http://www.seekic.com/circuit_diagram/LED_and_Light_Circuit/PACKET_RADIO_TUNING_INDICATOR.html
Print this Page | Comments | Reading(3)
Code: