Published:2009/7/1 22:05:00 Author:May | From:SeekIC

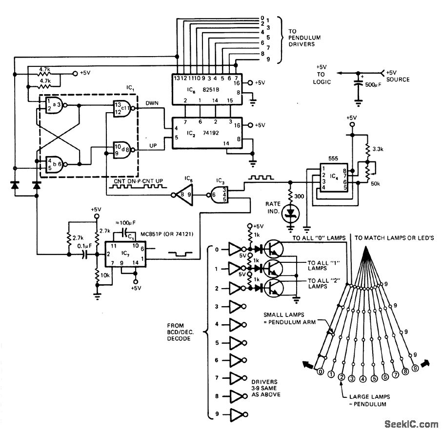
Ten series rows of LEDs or Christmas-tree Iights mounted behind diffused plastic are energized sequentially left to right,then right to left by counter-driven drivers to create illusion of bwinging pendulum. Circuit includes provision for pause at each change of direction, as in actual pendulum of clock. Article aces operation ol circuit in detail.-E. A. Flynn, Put a Pendulum in Your Electronic Grandfather Clock, EDN Magazine, May 5, 1975, p 88 and 90.
Reprinted Url Of This Article:
http://www.seekic.com/circuit_diagram/LED_and_Light_Circuit/PENDULUM_DISPLAY.html
Print this Page | Comments | Reading(3)
Code: