Published:2009/6/16 23:36:00 Author:May | From:SeekIC

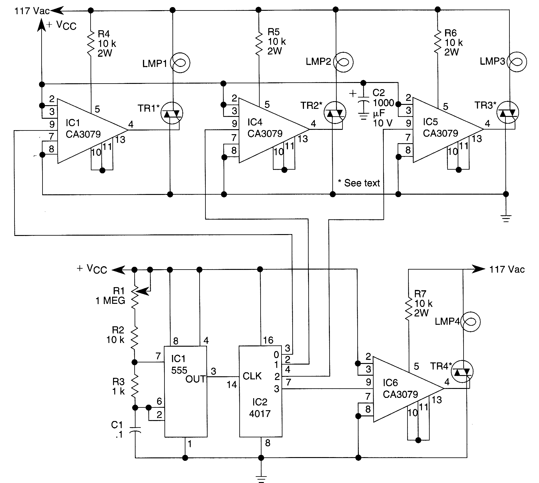
A 555 timer, IC1, drives a 4017 CMOS decade counter. Each of the 4017's first four outputs drives a CA3079 zero-voltage switch. Pin 9 of the CA3079 is used to inhibit output from pin 4, thereby disabling the string of pulses that the IC normally delivers. Those pulses occur every 8.3 ms, i.e., at a rate of 120 Hz. Each pulse has a width of 120 μs. Because of the action of the CA3079, the lamps connected to the triacs turn on and off near the zero crossing of the ac waveform. Switching at that point increases lamp life by reducing an inrush of current that would happen if the lamp were turned on near the high point of the ac waveform. In ad-dition, switching at the zero crossing reduces radio frequency interference (RFI) considerably. Cau-tion: The CA3079s are driven directly from the 117-Vac power line, so use care.
Reprinted Url Of This Article:
http://www.seekic.com/circuit_diagram/LED_and_Light_Circuit/SEQUENTIAL_FLASHER.html
Print this Page | Comments | Reading(3)
Code: