Published:2009/7/11 0:29:00 Author:May | From:SeekIC

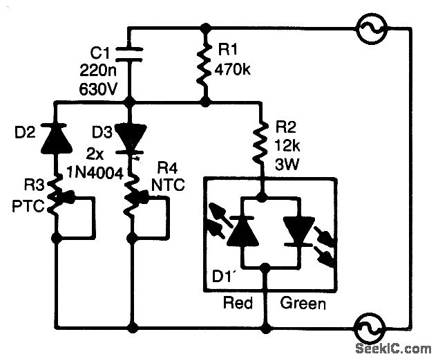
For the absolute measurement of temperatures, a thermometer is indispensable. However, in many situations, an absolute value is not needed and a relative indication is sufficient. It would be a further advantage if a green light would indicate that all is well as far as temperature is concerned. As the tempera-ture rises, the light should change color slowly to indicate that the equipment is getting too hot.This circuit does this and works directly from the mains. The indicator proper is a two-color LED (Dl), while the sensor is a combination of a negative-temperature coefficient (NTC) and a positive-tem-perature coefficient (PTC) resistor (R4 and R3, respectively).At a relatively low temperature, the value of R3 is low and that of R4 is high. During the positive half cycle of the mains voltage, a voltage will exist across R3/D2 that is sufficiently high to cause the green section of D1 to light. The value of R3 has been chosen to ensure that during the negative half cycle of the mains voltage, the potential across it is too low to cause the red section of D1 to light.If the temperature rises, the value of R4 diminishes and that of R3 rises. Slowly, but surely, the green section will light with lesser and lesser brightness. At the same time, the red section lights with greater and greater brightness until ultimately only the red section will light.Resistor R2 and capacitor C1 ensure that the current drawn by the LEDs does not become too large. This arrangement keeps the dissipation relatively low. Both R3 and R4 should be of reasonable dimen-sions-approximately 6 mm in diameter, not less. At 25℃, the NTC must be 22 to 25 kΩ and the PTC must be 25 to 33 0. The circuit should be treated with great care because it carries the full mains voltage.
Reprinted Url Of This Article:
http://www.seekic.com/circuit_diagram/LED_and_Light_Circuit/SIMPLE_TEMPERATURE_INDICATOR.html
Print this Page | Comments | Reading(3)
Code: