Published:2009/7/15 21:08:00 Author:Jessie | From:SeekIC

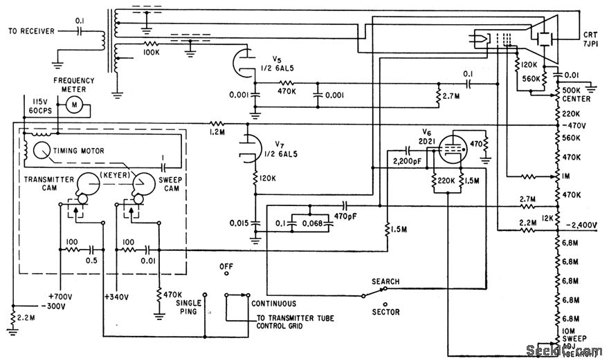
Timing functions, induding display, are derived from cam op erated switches driven by synchronous motor. Thyrcmon V6 discharges sweep capacitor. Leading edge of received echo is cdigned by delay control with crt reference Iine, and delay time in millisec is read di-rectly from dial.-L. H. Dulberger, Sonar to Survey Arctic Ocean Shelf Transmits Through Ice and Water, Electronics, 34;31, p 44-45.
Reprinted Url Of This Article:
http://www.seekic.com/circuit_diagram/LED_and_Light_Circuit/SONAR_TIMER_AND_CRO.html
Print this Page | Comments | Reading(3)
Code: