Published:2011/8/23 22:22:00 Author:Lucas | Keyword: driving LED | From:SeekIC

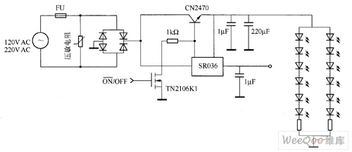
SR03x is the dual-output DC / DC power management IC without any magnetic components, the typical application circuit is shown as the figure. SR036 and SR037 are SR03x series of products produced by SUPERTEX company, and in the figure, SR03x series do not need any transformer, inductor, or high input capacitor. At the same time, its working principle is simple: SR03x input end is designed to access 120μV, 230V rectified output directly. SR03x series of IC requires only minimal external components.
Reprinted Url Of This Article:
http://www.seekic.com/circuit_diagram/LED_and_Light_Circuit/SR03x_driving_LED_circuit_diagram.html
Print this Page | Comments | Reading(3)
Code: