Published:2009/7/7 8:00:00 Author:May | From:SeekIC

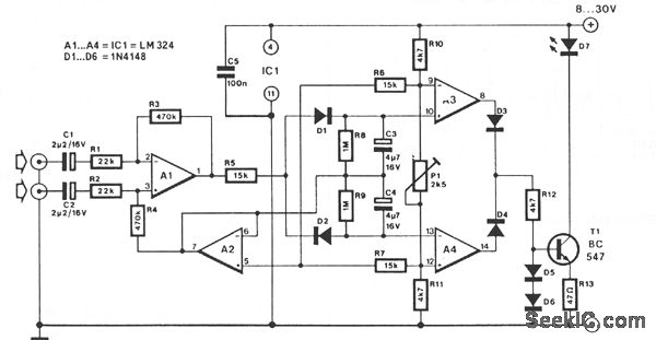
On most FM tuners, the stereo indicator lights upon detection of the 19-kHz pilot tone. However, this doesn't mean that the program is actually stereophonic, since the pilot tone is often transmitted with mono programs also. A similar situation exists on stereo amplifiers, where the stereo LED is simply con-trolled from the mono/stereo switch.The LED-based stereo indicator described here lights only when a true stereo signal is fed to the inputs. Differential amplifier A1 raises the difference between the L and R input signals. When these are equal, the output of A1 remains at the same potential as the output of A2, which forms a virtual ground rail at half the supply voltage. When A1 detects a difference between the L and R input signals, it supplies a positive or negative voltage with respect to the virtual ground rail, and so causes C3 to be charged via D1 or C4 via D2. Comparator A3/A4 switches on the LED driver via OR circuit D3/D4. The input signal level should not be less than 100 mV to compensate for the drop across Dl or D2. The sensitivity of the stereo indicator is adjustable with P1.
Reprinted Url Of This Article:
http://www.seekic.com/circuit_diagram/LED_and_Light_Circuit/STEREO_INDICATOR.html
Print this Page | Comments | Reading(3)
Code: