Published:2009/7/16 20:23:00 Author:Jessie | From:SeekIC

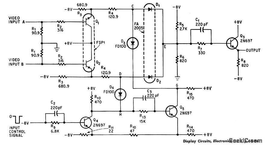
Electronic switch samples two video signals and modulates crt beam so both waveforms appear simultaneously on screen. Matched diodes D1 and D2 serve as switches for the positive 2-v video signals.-A. E. Popodi,Reliable Repertoire Of Display Circuits, Electronics 38:2, p 60-66.
Reprinted Url Of This Article:
http://www.seekic.com/circuit_diagram/LED_and_Light_Circuit/TWO_SIGNAL_DISPLAY.html
Print this Page | Comments | Reading(3)
Code: