Published:2009/7/14 21:58:00 Author:Jessie | From:SeekIC


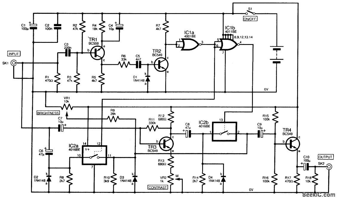
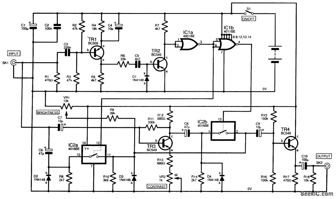
This circuit will invert the video while maintaining sync polarity. Therefore, it will produce a negative image of the video signal. The sync is stripped by TR1, TR2, and IC1a and IC1b. Then it controls analog switches IC2a and IC2b to maintain sync polarity while switching in the inverted video produced by inverter TR3. TR4 is an emitter-follower for low output impedance. The unit was originally intended for viewing photographic negatives on a video monitor.
Reprinted Url Of This Article:
http://www.seekic.com/circuit_diagram/LED_and_Light_Circuit/VIDEO_NEGATIVE_VIEWER.html
Print this Page | Comments | Reading(3)
Code: