Published:2009/7/10 23:23:00 Author:May | From:SeekIC

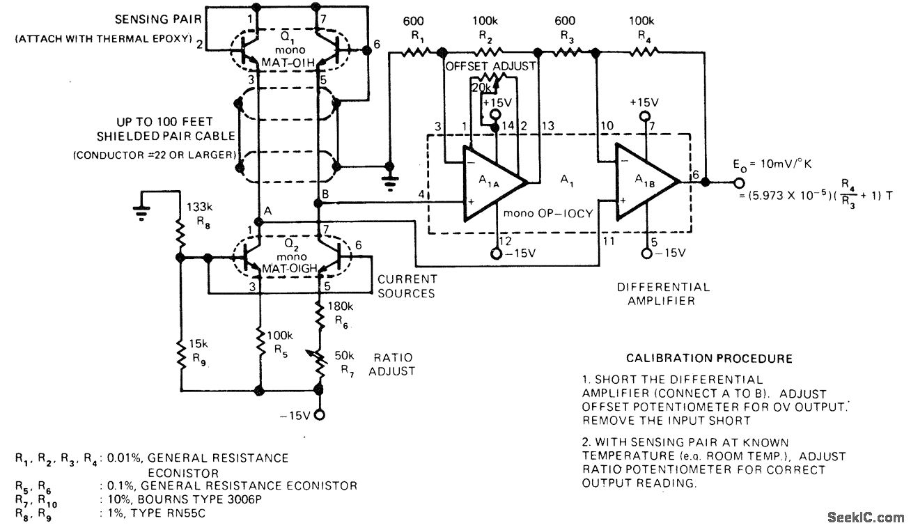
Matched transistor pairs and opamps give highv accuracy temperature-measuring system that is easy to calibrate, has long-term stability, and can operate with sensor transistor pair up to 100 feet from rest of circuit. Common-mode rejection at amplifier input is greater than 100 dB. Output voltage is +2.18V at-55℃ (218 K), increasing to +3.98 V at +125℃(398 K).-J. Simmons and D. Soderquist, Temperature Measurement Method Requires No Referencd,EDN Magazine, Aug. 5, 1974, p 78 and 80.
Reprinted Url Of This Article:
http://www.seekic.com/circuit_diagram/Measuring_and_Test_Circuit/±1K_ACCURACY_FOR__55_to_+125℃.html
Print this Page | Comments | Reading(3)
Code: