Published:2009/7/15 20:27:00 Author:Jessie | From:SeekIC

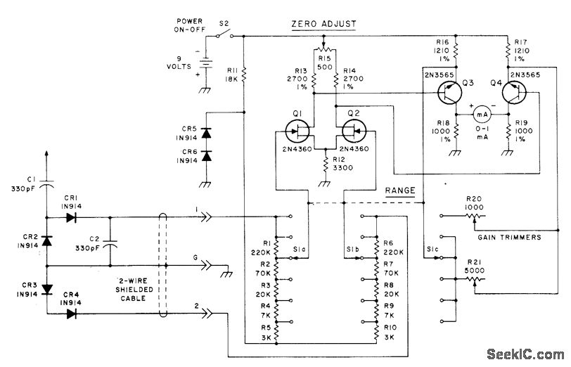
Battery-operated RF voltmeter has full-scale ranges from 0.03 V to 10 V and flat frequency response from 40 kHz to over 200 MHz. Circuit uses voltage-doubling rectifier-type probe CR1-CR2 followed by high-gain DC amplifier driving milliammeter. Article covers construction and calibration in detail.-J. M. Lomasney, Sensitive RF Voltmeter, 73 Magazine, Dec. 1973, p 53-62.
Reprinted Url Of This Article:
http://www.seekic.com/circuit_diagram/Measuring_and_Test_Circuit/04_200_MHz_VM.html
Print this Page | Comments | Reading(3)
Code: