Published:2009/7/15 3:53:00 Author:Jessie | From:SeekIC

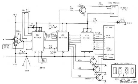
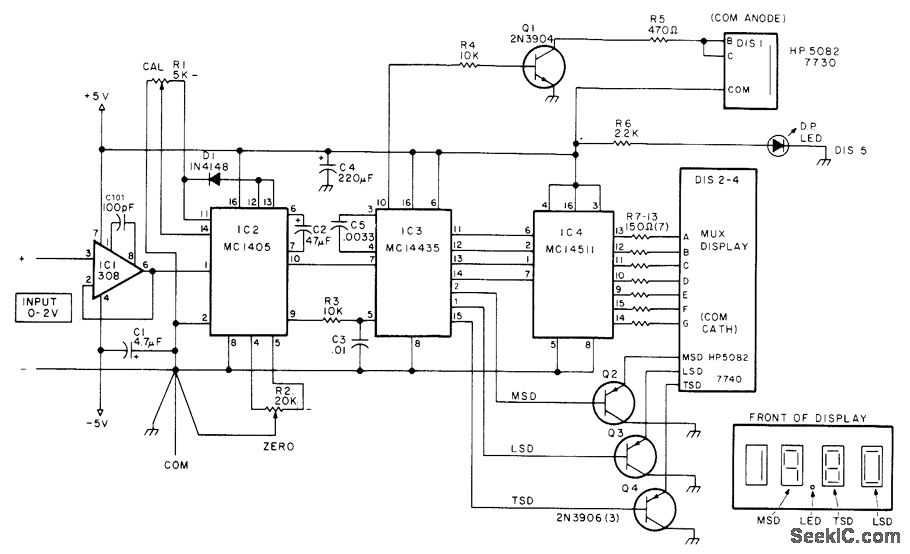
Uses three Motorola digital voltmeter ICs preceded by opamp having 10-meg-ohm input impedance, driving Hewlett-Packard HP5082 multiplexed digital display, with LED serving as decimal point. Input leads must be reversed to read negative voltages. Article gives construction and calibration details. Errata: move C3 upper connection to pin 9 of IC2, and transpose connections to pins 1 and 2 of IC3.-G. McClellan, DVMs Get Simpler and Simpler,73 Magazine, Feb. 1977, p 60-63.
Reprinted Url Of This Article:
http://www.seekic.com/circuit_diagram/Measuring_and_Test_Circuit/0_2_V_DVM.html
Print this Page | Comments | Reading(3)
Code: