Published:2012/11/9 20:48:00 Author:muriel | Keyword: 0-500MHz, PIC16F876 , RF, Power Meter | From:SeekIC

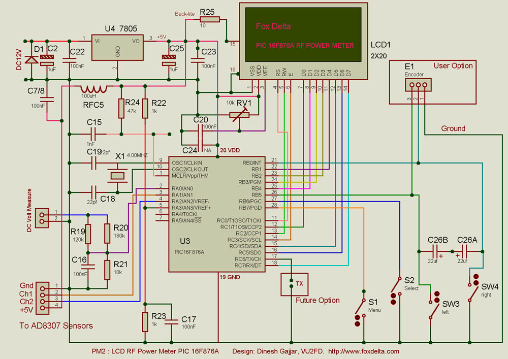
RF Measurement has been an expensive work so far the cost of measuring instruments are concerned. RF Meter is based on PIC16F876 microcontroller, AD8307 and 2x20 LCD display. Full documentation is included.
Reprinted Url Of This Article:
http://www.seekic.com/circuit_diagram/Measuring_and_Test_Circuit/0_500MHz_PIC16F876_RF_Power_Meter.html
Print this Page | Comments | Reading(3)
Code: